服務熱線:400-890-5568
在線大師課
藝術院校
考試信息
銜接課程
比賽/遊學
成功案例
海外生活
最新資訊
關于我們
熱點文章
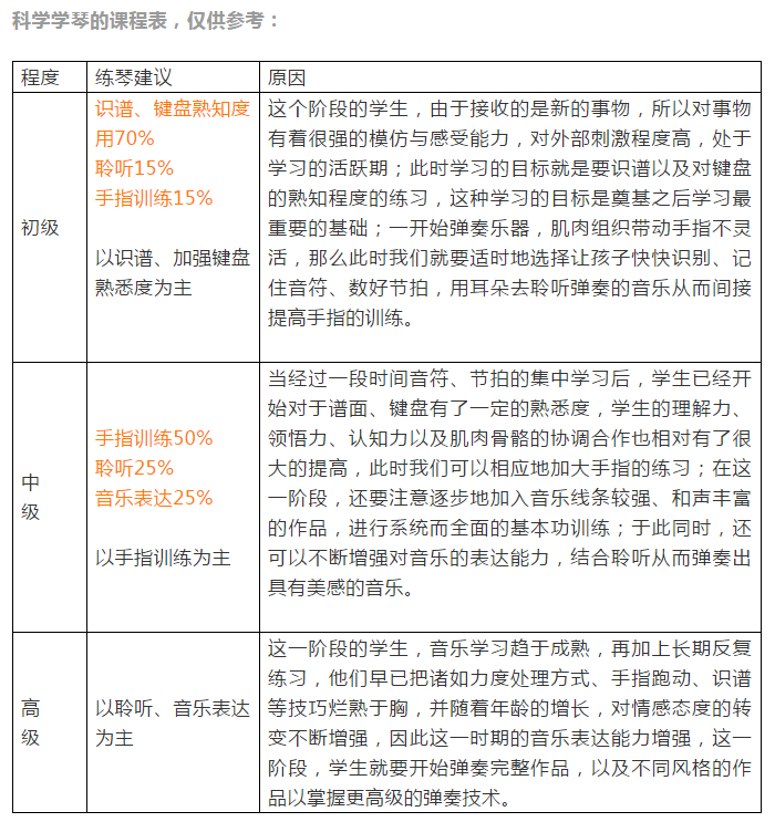
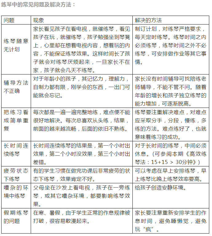
對照(zhào)這兩張表,解決孩子練琴中的大難題
俗話(huà)說(shuō),三分(fēn)學,七分(fēn)練,練習是鋼琴中最重要的步驟,也是孩子與家長的“戰争”高發地。練琴中父母容易出現哪些錯誤做法?如(rú)何幫助孩子養成良好的練琴習慣?下面兩張表絕對能夠幫到你(nǐ):
上一篇:學聲樂的人(rén)應怎樣“用功”
下一篇:鋼琴考級時容易被忽視的15個扣分(fēn)點,細節決定成敗!
分(fēn)享:
2021-09-06
2021-09-03
2021-09-02
2021-08-31
2024-04-16
2024-03-21
2024-02-07
2024-02-02
2024-01-23
咨詢熱線: 400-890-5568010-5807 5028